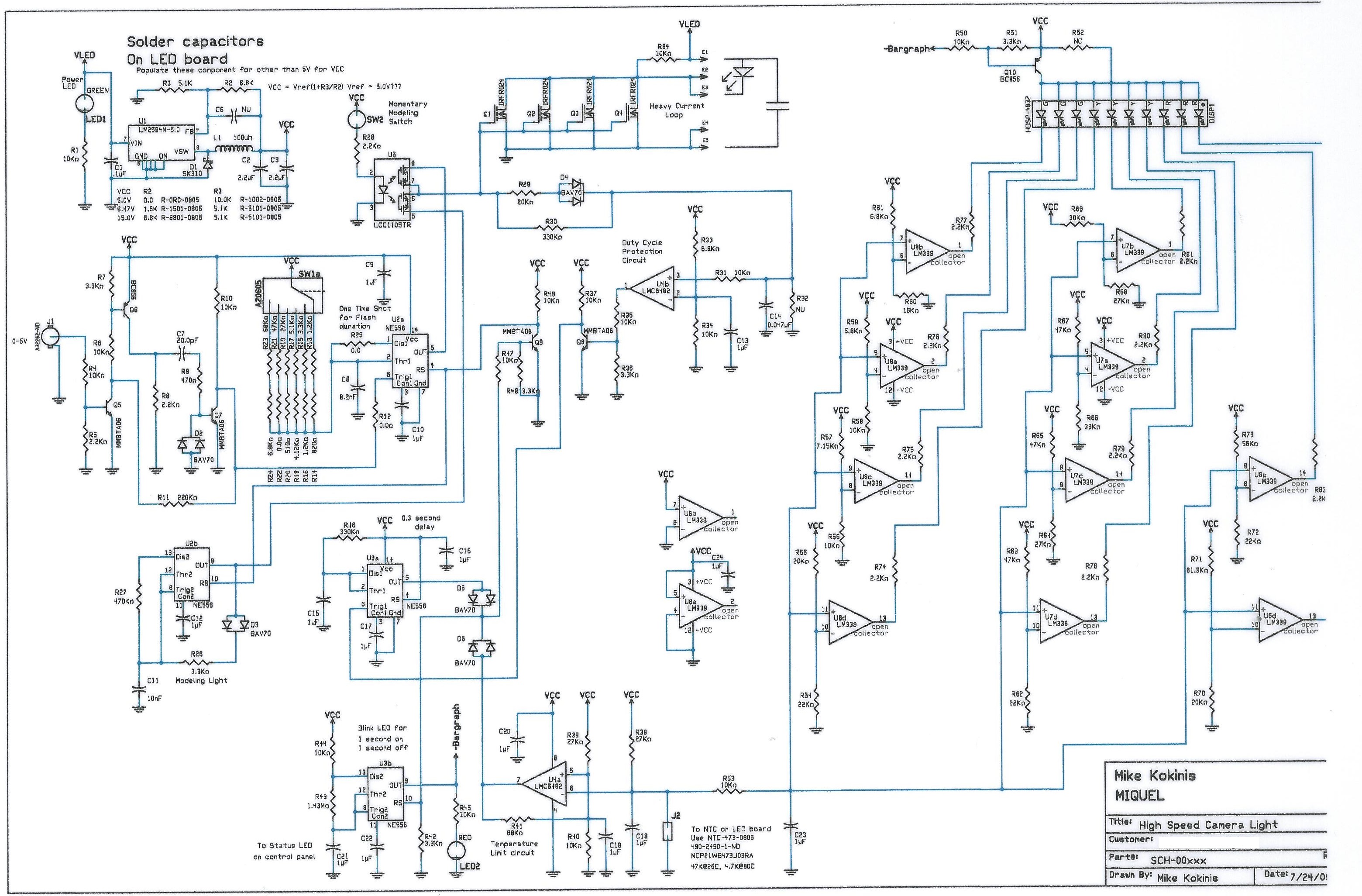
High Speed Strobe Light
This is a Strobe light for a high speed camera. The frequency is controlled by the camera input. The duty cycle is adjustable for different brightness. It strobes high power LEDs at up to 5000 times a second. And the oscillation is controlled by a 555 timer because it takes too long for software to debounce the input to a microcontroller. A temperature bar indicates how hot the LEDs are getting. The unit temporarily shuts down when too hot and restarts after it has cooled down.
I worked on my own. And I was responsible for the project from start to finish.











