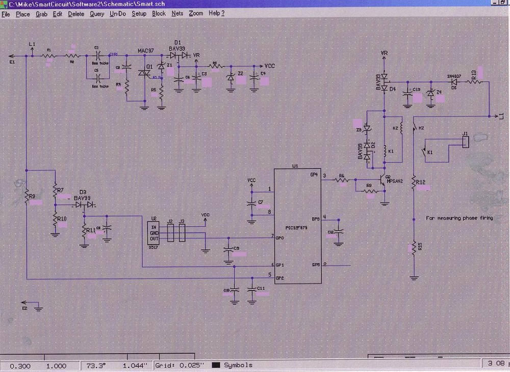
Current sensing safety switch for water heating element
This is a software controlled safety shut-off circuit for a heating element of a water heater. Current through the heating element increases with temperature. The circuit monitors the current with a Hall-effect in the air gap of a torroidal Ferrite core. If the current changes too fast or becomes too large, the device opens the circuit to the heating element. I was solely responsible for this project from design to prototyping.

